
责任编辑:本站编辑 来源:农药工业网 日期:2019-07-23
各相关企业:
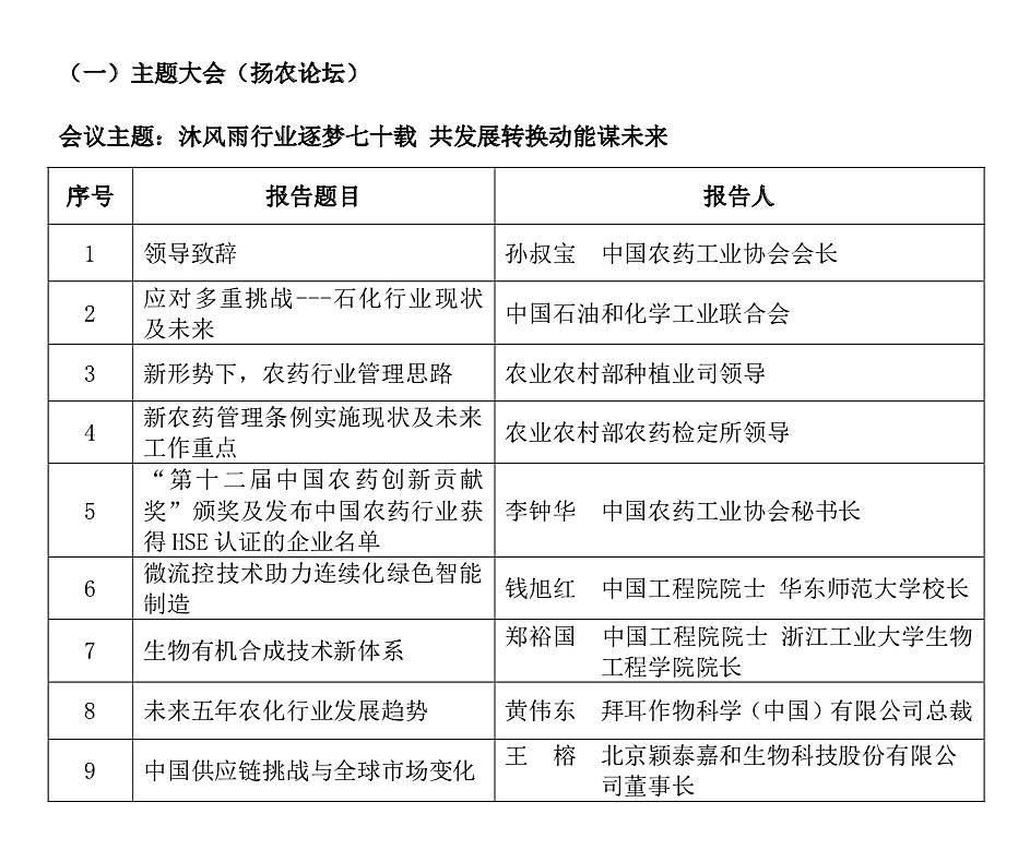
由中国农药工业协会主办的“第十九届全国农药交流会”将于2019年10月14日~17日在上海浦东喜来登由由酒店举行,为全面回顾建国七十年来中国农药行业发展的巨大成就,分析新形势,新环境下行业发展面临的机遇与挑战,研讨行业由高速度发展向高质量发展转变方式与途径,本届大会将围绕“沐风雨行业逐梦七十载,共发展转换动能谋未来”为主题,邀请农业农村部等相关部委领导,行业专家,学者,优秀企业家等针对行业现状和发展趋势进行分享和深度讨论,现将会议相关事宜通知如下: 小草影院电视剧免费观看。
一、会议内容及日程安排




(四)福华论坛本届峰会以“产业革新,洞见未来”为主题,在国家经济结构和供给侧改革,响水“3•21”爆炸事故,中美贸易战等激荡变化的国内,国际大背景下,围绕农药产业及产业链体系发展的新方向,新趋势,新挑战,新机遇进行深入探讨,以期为企业家,管理者,投资家搭建一个思想碰撞,交流学习,合作发展的平台,从而为促进产业提升 小草影院,发展助力。
二、会议主办单位
中国农药工业协会
三、参会人员
行业管理部门领导,专家,国内外农药生产及配套企业 小草影视,科研院所及高校等相关人员。
四、会议时间及地址
报到时间:2019年10月14日13:00~22:00
会议时间:2019年10月15~17日
会议地点:上海浦东喜来登由由酒店(上海市浦建路38号)
五、会务费及报名方式
1,会务费 即日起至9月30日前报名并交纳会务费(含资料费,午餐费等,食宿费自理)会员单位2500元/人,非会员单位2800元/人,款到后发送参会确认单,9月30日以后及现场报名,会员单位会务费2900元/人,非会员单位3200元/人 小草视频,单场会议费用2000元/人,同一单位报名5人免1人会务费,2,会务费汇款方式 汇款单位:中国农药工业协会 账 号:0200022309014426780 开 户 行:中国工商银行北京六铺炕支行 开户银行行号:102100002239 (汇款请注明:交流会)。
3、会议报名 参会代表请填写“第十九届全国农药交流会参会回执表”发送邮件或传真;也可登录小草影视www 小草影院免费观看,lishuiqq,cn下载回执。 回执反馈邮箱___UNIFIED_EMAIL_1___,传真号码:010-84885001。4、会议报名联系方式 会议报名: 余友成:010-84881552,15167176018 戎 谞:010-84881936,13146365065 王 玥:010-84881552,13810107096 张桂婷:010-84881936,13811378016 会议咨询: 毕 超:010-84885183,13601283553 段又生:010-84885035,13691545916。
六、酒店预订
本次会议由上海盛博商务会展服务有限公司负责参会代表住宿安排,联系人:丁斯维 13701663833,021-64387722。
中国农药工业协会
二〇一九年八月十九日
文(2019)63号,第十九届全国农药交流会通知 小草影院免费. pdf.
第十九届全国农药交流会参会回执表 小草影院. doc.