
责任编辑:胡潇月 来源:农药工业网 日期:2021-08-10
各相关单位:
由中国农药工业协会主办的“第二十一届全国农药交流会”将于2021年10月10~12日在上海召开,2021年是“两个一百年”奋斗目标的历史交汇之年,也是实施“十四五”规划的开局之年,对开创农药行业高质量发展新局面意义重大,当前,受国际贸易摩擦 小草影院电视剧免费观看,新冠疫情和复杂多变的国际环境影响,农药行业可持续发展必将面临多重挑战,分析新形势,新环境下行业发展面临的机遇和挑战,本届会议将围绕“改革创新百年发展源动力 转型升级展望未来育新机”的主题,关注行业管理新政和动态,聚焦转型升级和技术创新,共话产业优化新布局,探索企业创新新思路,追踪全球市场和热点品种,研讨行业由高速度发展向高质量发展转变的方式与途径,会议将邀请国家相关部委领导,国内资深专家,学者,优秀企业家等针对行业现状和发展趋势进行分享和深度讨论。
会议期间将召开“第十六届作物保护国际论坛”,“第十六届市场采购与服务国际论坛”和“第十三届中国农药工业高峰论坛”等,同期还将公布“第十四届中国农药创新贡献奖”获奖名单,发布中国农药行业获得HSE认证的企业名单 小草影院。
现将会议有关事项通知如下:
一、会议主题
本届大会主题:“改革创新百年发展源动力 转型升级展望未来育新机”
二、组织机构
主办单位:中国农药工业协会
承办机构:《小草影院》杂志
三、会议日程

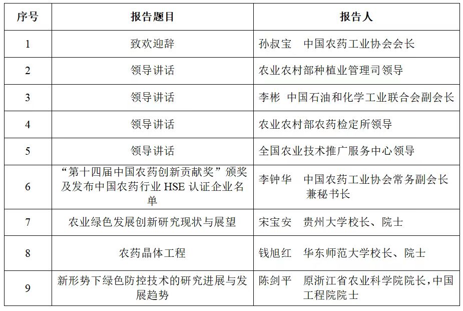
(一)主题大会(扬农论坛)
论坛主题:开拓布局明思路 绿色升级谋发展

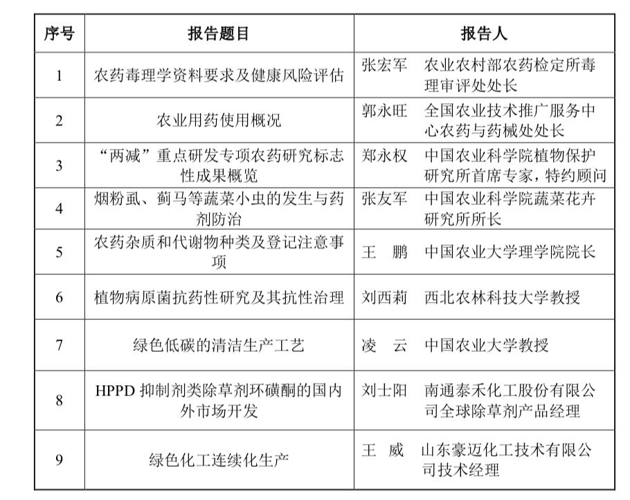
(二)第十六届作物保护国际论坛(泰禾论坛)
论坛主题:创新源动力 技术促发展

更多精彩内容……
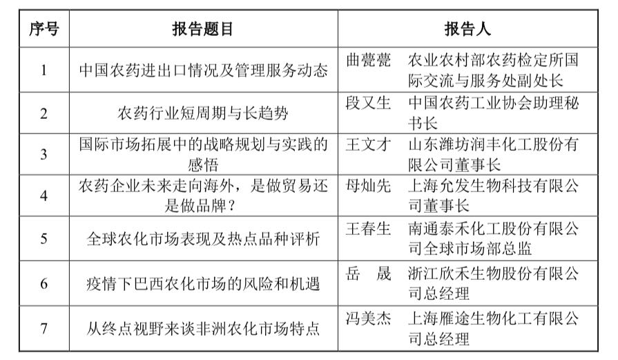
(三)第十六届市场采购与服务国际论坛(仁信论坛)
论坛主题:剖析市场动态 助力企业拓展

更多精彩内容……
(四)第十三届中国农药工业高峰论坛(福华论坛)
四、参会人员
行业管理部门领导,专家 小草影院免费观看电视剧高清,国内外农药生产及配套企业,科研院所及高校等相关人员。
五、会议时间及地址
报到时间:2021年10月10日13:00~22:00(温馨提示:参加10日下午“第十届八次常务理事会”的代表请于当日14:30前办理报到手续)
会议时间:2021年10月11~12日 会议地点:上海浦东喜来登由由酒店(上海市浦建路38号) 小草影院. 上海世博展览馆1号会议室(上海浦东新区国展路1099号).
六、会议费及报名方法
(一)会务费:即日起至9月17日前报名并交纳会务费(含资料费等,食宿费自理),会员单位2800元/人,非会员单位3000元/人,款到后发送参会确认单 小草影视,9月17日以后及现场报名,会员单位会务费3200元/人,非会员单位3500元/人,单场会议费用2500元/人,同一单位5人及以上报名参会1人免会务费。
(二)会议报名:参会回执请登录小草影视www 小草免费视频,lishuiqq,cn或www,agrochemex,net下载,回执反馈邮箱ccpia1315 @163,com。。
(三)会务费汇款方式:
汇款单位:中国农药工业协会
账 号:0200022309014426780
开 户 行:中国工商银行北京六铺炕支行
开户银行行号:102100002239
(四)会议报名联系方式:
会议报名:
邵姗姗:010-65082433,18146501051
杨晓玲:010-84885233,13911618976
胡潇月:010-65081723,15847365682
林熙文:010-65081723,18511761356
E-mail:___UNIFIED_EMAIL_0___(汇款请注明:交流会)
会议报告和合作咨询:
付 伟:010-65082433,13671251199
王 灿:010-84885067,13488811349
E-mail:___UNIFIED_EMAIL_1___
(五)酒店预订:
本次会议由上海盛博商务会展服务有限公司负责参会代表住宿安排,联系人:丁斯维13701663833,021-64387722。
中国农药工业协会
二〇二一年八月十日
文(2021)77号,关于召开第二十一届全国农药交流会的通知(1). pdf 小草影院.
第二十一届全国农药交流会参会回执表. doc 小草影院免费观看电视剧高清.